Design Reviews

An essential key in the BUILD program

Next up: The problem we need to solve
Next up: The problem we need to solve

Design reviews are an essential key to learning in the BUILD program. They put the student in real world engineering on both sides of the fence. A large part of learning to be an engineer takes place in the design reviews.

As a freshman, they attend a design review on their first day of class and learn engineering culture from day 1. They are taught how to hold design reviews and hold one for every project in their BUILD tenure. Experienced engineers attend their design reviews where they learn how to accept constructive feedback and apply it to improve their designs. They attend sophomore and junior design reviews to see what they will be doing next year giving them an understanding of how what they are learning in their classes will be applied. This incentivizes them to work hard in those classes.

As a sophomore, in addition to holding their own design reviews, they attend freshman design reviews and share what they learned with the underclassmen. This confidence building participation lets them impart and exercise their newly found wisdom and hone their craft. They also attend junior and senior design reviews to see what they will be doing next year. This gives them time to think about how to optimize what they are doing and make prudent engineering tradeoffs.

As a junior they now have a good idea where they’re going and substantial experience to lead teams. They attend freshman and sophomore design reviews and develop deeper expertise on their path to becoming fully functioning engineers before graduation.

As a senior, they now have three years of engineering experience and the ability to work as full performance engineers. They are expected to contribute strongly in underclass design reviews. Their design reviews are hybrid in person and remote design reviews including intercontinental participation.

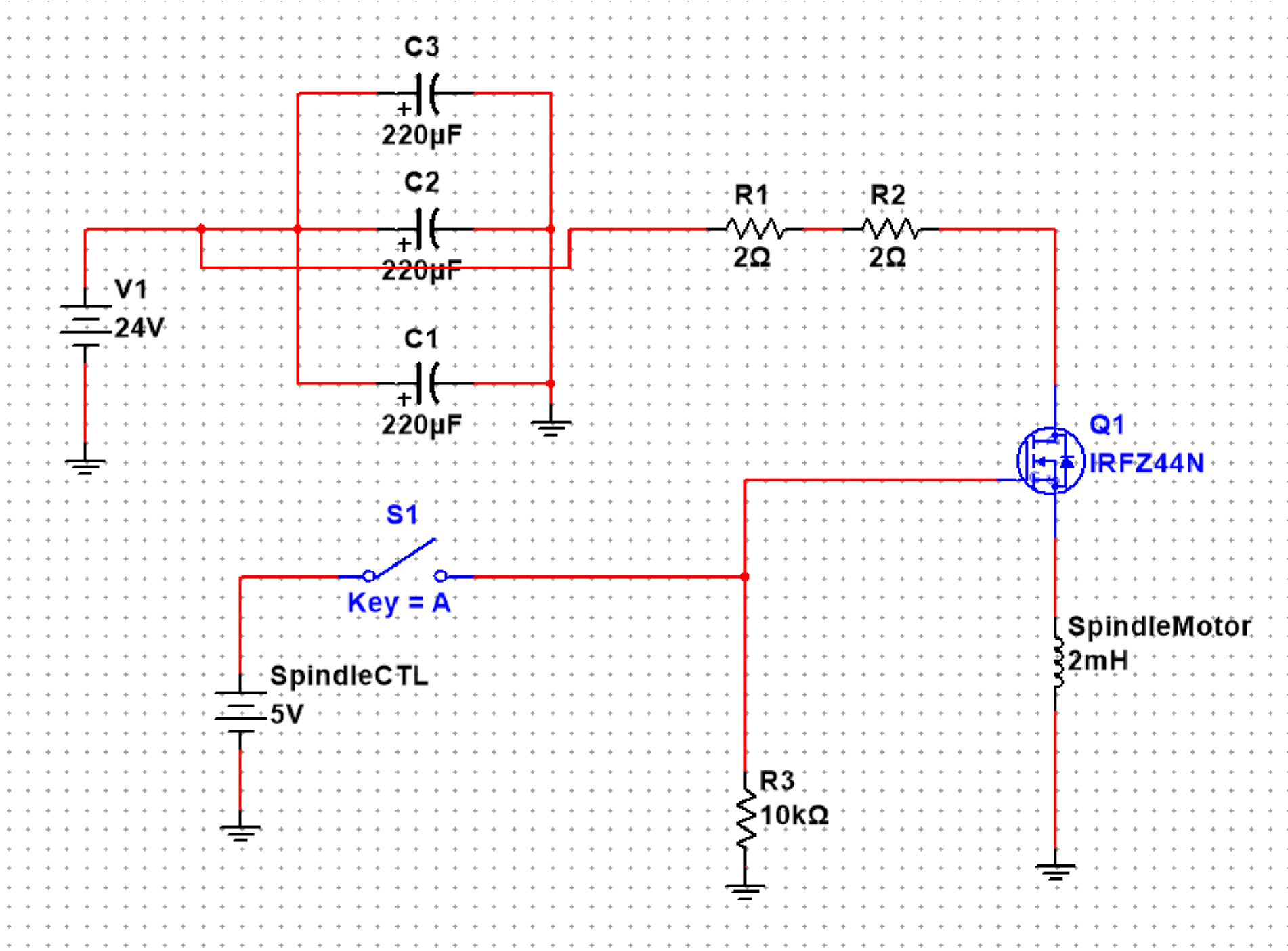
As an example of this real world learning, as sophomores the students designed a simple spindle controller for their CNC mill . The students use this mill make to make printed circuit boards and perform light machining. This first schematic was presented in their preliminary design review. They solicited feedback from industry engineers attending the design review. The second schematic shows the spindle driver schematic presented at their critical design review after incorporating the feedback. This board was made as a prototype on their CNC mill and presented at the critical design review. I would say they learned a whole lot during that design review!

Next year this board will be remade at both overseas and domestic PCB houses as they learn about design for manufacture and put manufacturing into practice.

Summary: What’s in this for you?

Design reviews are an essential part of modern engineering. BUILD program design reviews partner you with experienced engineers to learn the practice and secrets to the trade. This is where you learn to go from a classroom schematic to something that actually works in practice and can be manufactured. Look at the difference between the pre and post design review schematics on the left. This is the gold!